中车网站群
中文简体
中文繁体
|
English
网站首页
关于我们
新闻中心
公司新闻
集团新闻
国资新闻
竞标公告
评标结果公示
公示
开云中国
高速动车组
城际及市域动车组
地铁车辆
单轨车辆
智慧快轨
现代有轨电车
高档客车
内燃动车组
出口产品
服务中心
服务介绍
动车组售后服务
城轨车辆售后服务
海外售后服务
企业文化
企业文化手册
品牌建设
人力资源
人才策略
人才招聘
人才培训
对外合作
创新平台
综述
国家工程实验室
博士后科研工作站
国家工程研究中心
技术中心
制造优势
高速列车产业化基地
精益制造
全国重点实验室
新闻公告
实验室概况
科学研究
科研成果
仪器设备
人才队伍
开放共享
当前位置:
首页
>
网站首页
>
全国重点实验室
>
全国重点实验室详情页
全国重点实验室
新闻公告
实验室概况
简介
组织机构
联系地址
科学研究
研究方向
研究课题
科研成果
仪器设备
仪器设备
设备列表
设备预约
规章制度
人才队伍
学术委员会
管理委员会
战略指导委员会
专家指导委员会
主任
研究人员
开放共享
全国重点实验室
网站首页
>
全国重点实验室
>
仪器设备
>
仪器设备
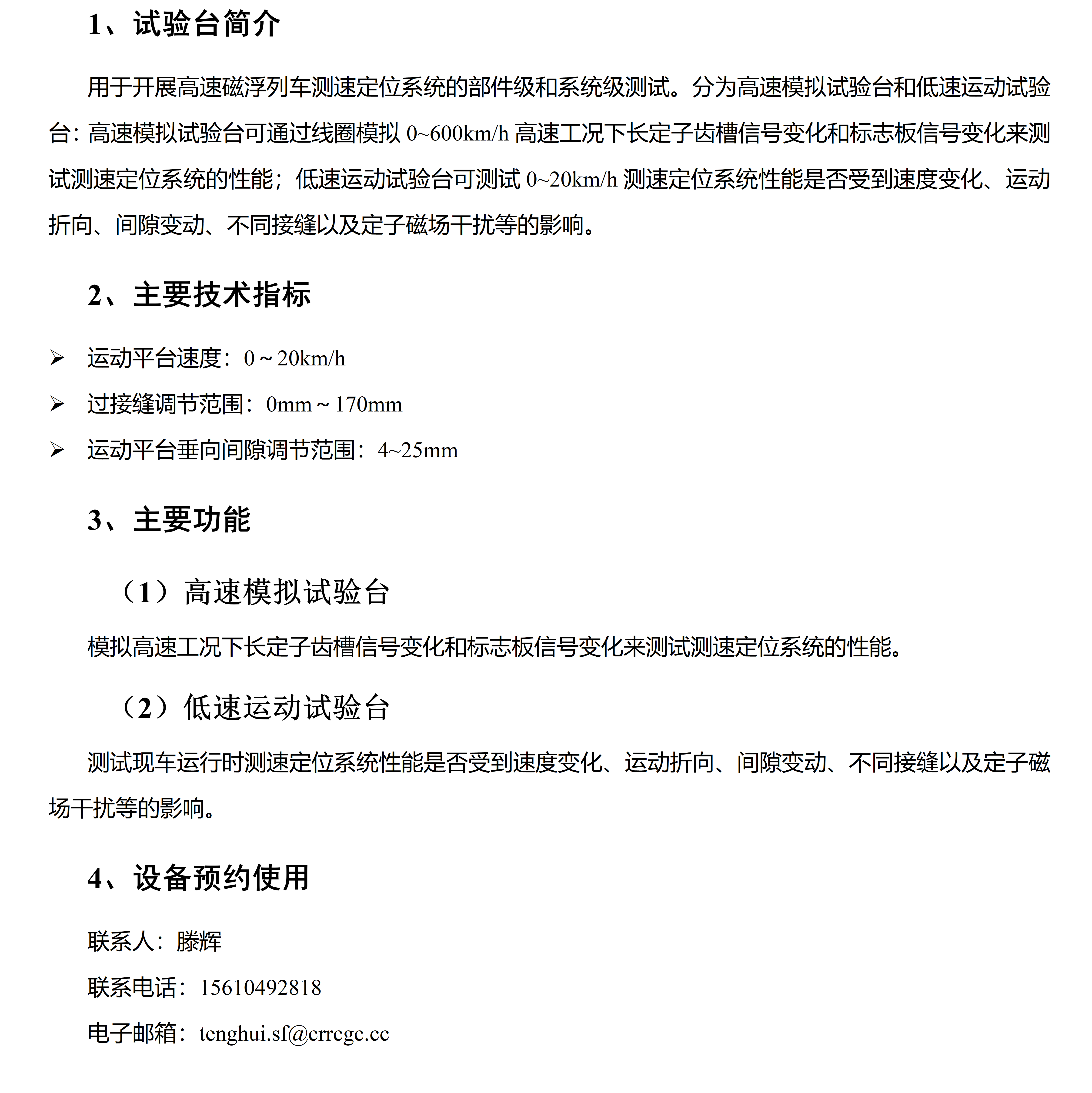
高速磁浮定位测速系统试验台
发布时间:2023年11月03日 来源: 字体:
大
中
小
浏览次数:
分享到
扫一扫在手机打开当前页
打印本页
我要纠错
关闭
上一篇:
下一篇:
开云手机平台_开云(中国)
|
开云体育·开云官方网站
|
安博官方网页版_安博(中国)
|
九游官方版web站入口
|
九游官方端网站_九游jiuyou(中国)
|
米兰在线登录
|
华体会电竞官方网站【中国】有限公司官网
|
华体会体育
|
开云手机端入口
|